domingo, 29 de agosto de 2010

Practica 1:Identificacion de los componentes de una red LAN con topologia estrella

Objetivo: Identificar los componentes que integran una red con topologia estrella asi como su funcion y sus caracteristicas.




HUB




Existen tres tipos de hub diferentes:


1 – Los pasivos – Es un hub que no necesita un fuente externa de energía porque no regenera la señal y por tanto es como si fuera una parte del cable, siempre tendiendo en cuenta la longitud del cable.


2 – Los activos – Es un hub que regenera la señal y necesita una toma externa de alimentación.


3 – Los inteligentes – El hub provee de detección de errores, como colisiones excesivas, y también hace lo que un hub activo.


Los hubs pasivos no amplifican las señales eléctricas de paquetes entrantes antes de difundirlos fuera de la red. Los activos por el contrario, si realizan esta amplificación, como lo podría hacer un repetidor. Como se ha comentado, los hubs inteligentes no proporcionan algunas funciones adicionales que son particularmente importantes para los negocios. Normalmente si fácilmente enracables, lo cual significa que se pueden poner uno encima de otro en un rack para tal función, de una manera muy fácil para conservar espacio. También puede incluir funciones de gestión remota mediante SNMP.






http://www.ordenadores-y-portatiles.com/hub.html


SWITCH


• Los switches se utilizan para conectar múltiples dispositivos de la misma red dentro de un edificio o campus. Por ejemplo, un switch puede conectar sus ordenadores, impresoras y servidores, creando una red de recursos compartidos. El switch actuará como un controlador, permitiendo a los diferentes dispositivos compartir información y comunicarse entre sí. Mediante el uso compartido de información y la asignación de recursos, los switches permiten ahorrar dinero y aumentar la productividad.






Existen dos tipos básicos de switches: gestionados y no gestionados.


o Los switches no gestionados funcionan de forma automática y no permiten realizar cambios. Los equipos de redes domésticas suelen utilizar switches no gestionados.


o Los switches gestionados le permiten acceder a ellos para programarlos. Esto proporciona una gran flexibilidad porque el switch puede monitorizarse y ajustarse local o remotamente, para proporcionarle el control de cómo se transmite el tráfico en su red y quién tiene acceso a su red


Access point (Punto de acceso)


Un punto de acceso inalámbrico (WAP o AP por sus siglas en inglés: Wireless Access Point) en redes de computadoras es un dispositivo que interconecta dispositivos de comunicación inalámbrica para formar una red inalámbrica. Normalmente un WAP también puede conectarse a una red cableada, y puede transmitir datos entre los dispositivos conectados a la red cable y los dispositivos inalámbricos. Muchos WAPs pueden conectarse entre sí para formar una red aún mayor, permitiendo realizar "roaming". (Por otro lado, una red donde los dispositivos cliente se administran a sí mismos - sin la necesidad de un punto de acceso - se convierten en una red ad-hoc[1]). Los puntos de acceso inalámbricos tienen direcciones IP asignadas, para poder ser configurados.


Son los encargados de crear la red, están siempre a la espera de nuevos clientes a los que dar servicios. El punto de acceso recibe la información, la almacena y la transmite entre la WLAN (Wireless LAN) y la LAN cableada.


Un único punto de acceso puede soportar un pequeño grupo de usuarios y puede funcionar en un rango de al menos treinta metros y hasta varios cientos. Este o su antena son normalmente colocados en alto pero podría colocarse en cualquier lugar en que se obtenga la cobertura de radio deseada.


El usuario final accede a la red WLAN a través de adaptadores. Estos proporcionan una interfaz entre el sistema de operación de red del cliente (NOS: Network Operating System) y las ondas, mediante una antena inalambrica.


http://todo-redes.com/access-point-punto-de-acceso.html












































































Conclusiones: Cada uno de los conceptos que se describieron tienen una parte importante en la red así como su función de cada una es diferente, sus características , etc.. así como saber que existe una gran variedad de componentes que mas adelante pondremos en práctica.








Tipos y Topologias de Redes LAN

Objetivo: Conocer los tipos de redes, sus diferencias y caracteristicas asi como las topologias de red LAN y sus componentes.


¿Que es una red?
Es un conjunto de computadoras interconectados con la finalidad de compartir los recursos de hardware y software.
¿Diferencias entre las redes LAN, MAN, WAN?
Que cada una se expande en areas diferentes asi como su velocidad y su modo de conexion.
¿Sera necesario una red Man en la creacion de una red WAN? ¿ Porque?
Si porque una depende de otra
Dar un ejemplo de red LAN y explicalo.
Infinitum ( modem ) porque la red LAN es conectado por medio de linea telefonica y ondas de radio ( area local )
Dar un ejemplo de red MAN y explicalo
Conectar una delegacion con otras subdelegaciones.
Dar un ejemplo de red WAN y explicalo.
Conectar una computadora al otro continente o en el caso del internet mundial.

CLASIFICACION DE LOS MEDIOS DE TRANSMISION:

M.D.T,Guiados: Estan constituidos por un cable que se encarga de la conduccion desde las señales desde un extremo a otro.
Caracteristicas: velocidad maxima de transmision , distancias maximas que puede ofrecer entre repetidores, facilidad de transmision , etc..

M.D.T No Guiados Son los que no confirman las señales mediante ningun tipo de cable, si no que las señales se propagan libremente a traves del medio ( aire y el vacio)
Tanto la transmision como la recepcion de informacion se lleva a cabo mediante antenas. La configuracion para las transmisiones no guiadas puede ser direccional y omnidireccional.

M.D.T. Segun su sentido
Simplex
Half-Duplex
Full-Duplex

Factores relacionados con el medio de transmision y la señal que determinan la distancia y la velocidad de transmision.
Resistencia: Todo conductor aislante o material opone una alerta resistencia al flujo de la corriente electrica.
Un determinado voltaje es necesario para vencer la resistencia y forzar el flujo de corriente , cuando esto ocurre y el flujo de corriente , atraves de medio produce calor.
La cantidad de calor generado se llama potencia y se mide en WATTS esta energia se pide.
La resistencia de los alambres depende de varios factores.

Par Trenzado:
Este tipo de cable, esta formado por el conductor interno, el cual esta aislado por una capa de polietileno coloreado, debajo de este aislante existe otra capa de aislante de polietileno, la cual evita la corrosion del cable debido a que tiene una sustancia antioxidante
Los colores del asilante estan estandarizados, en el caso de multipar de cuatro pares
1.- bco- naranja           bco-verde
2.-naranja                    verde
3.-bco-azul                  bco-marron
4.-azul                         marron


Caracteristicas de Transmision:
Esta limitado en distancia, ancho de banda y tasa de datos
Para señales analogicas se requieren amplificadores.
En transmisiones  de señales analogicas punto a punto.

Tipos de par trenzado:

STP: ( Par trenzado apontallado) cable de cobre aislados dentro de una cubierta protectora, con un numero especifico de trenzas por pie STP, se refiere a la cantidad de aislamiento alrededor de su circuito de cables y su inmunidad al ruido.

FTP: ( Par trenzado con pantalla global ) Son unos cables de pares que poseen una pantalla conductora global en forma trenzada

UTP: ( Par trenzado sin apantallar )





REDES












PAR TRENZADO
























FIBRA OPTICA



















CABLE COAXIAL















Conclusiones:


 Existen muchos tipos de red , cables, aplicaciones, componentes, etc asi mismo descubri que se pueden clasificar segun su extension y topologia cada una es diferente ya sea por su capacidad o caracteristicas que posee y que al pasar el tiempo la tecnologia avanza constantemente.


Bibliografias:


http://www.arqhys.com/arquitectura/cable-coaxial.html
http://html.rincondelvago.com/cable-coaxial.html
http://webuniversitario.ucol.mx/al003306/Teleprocesos2/cable%20coaxial.htm
http://webuniversitario.ucol.mx/al972052/public_html/CABLE%20PAR%20TRENZADO.htm
http://www.textoscientificos.com/redes/fibraoptica






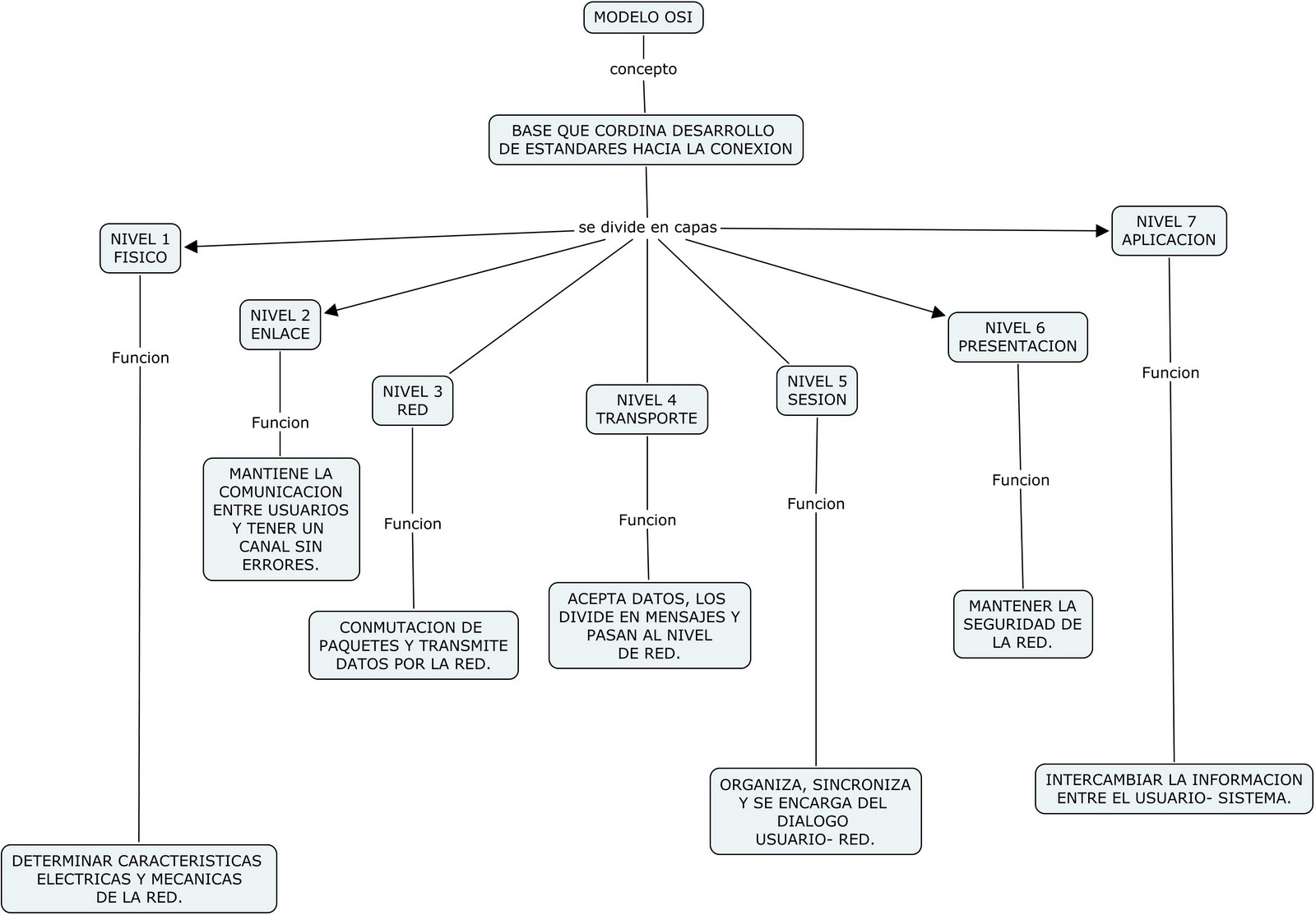
MODELO OSI


E l modelo OSI intenta proporcionar una base comun para cordinar el desarrollo de estandares dirigidos a la conexion de sistemas.
Nivel 1: Este nivel es conocido como el nivel fisico porque determina las caracteristicas electricas y mecanicas de los interfaces de la red necesarios para establecer y mantener la conexion fisica.
Nivel 2: Nivel de Enlace. El nivel de datos y mantiene comunicaciones entre los usuarios. Es el responsable de mantener un canal sin errores detectando y corrigiendo los errores que se puedan producir.
Nivel 3: Red. Establece y mantiene circuitos de conexion virtuales entre sistemas , es el encargado de la conmutacion de paquetes y de transmitir los datos por toda la red.
Nivel 4: Transporte. Es el encargado de la transferencia de datos entre el emisor y el receptor y de mantener el flujo de la red . Su funcion basica es aceptar datos , dividirlos en mensajes y pasar estos al nivel de red.
Nivel 5: Sesion. Este organiza, sincroniza y se encarga del dialogo enytre los usuarios, es decir es el interfaz entre el usuario y la red.
Nivel 6: El nivel de presentacion se encarga de las funciones de seguridad de la red , transferencia de ficheros y formateo. Este nivel es capaz de producir la informacion del formato maquina a un formato que pueda entender el usuario.
Nivel 7: Aplicacion. Se encarga del intercambio de informacion entre el usuario y el sistema. Los protocolos de este nivel se encarga del soporte de los programas de aplicacion tal como cables de acceso , transferencia de ficheros , estadisticas de gestion de la red, etc...
Este nivel se encuentra en los programas de bases de datos , correo electronico, servidores de archivos e impresoras y los comandos y mensajes del sistema operativo.










 



MODELO TCP/IP


El modelo tcp/ip es la base de Internet, y sirve para comunicar todo tipo de dispositivos , computadoras que utilizan diferentes sistemas operativos, minicomputadoras y computadoras centrales sobre redes de area local (LAN) y (WAN).
El modelo TCP/IP esta compuesto por cuatro capas o niveles , cada nivel se encarga de determinados aspectos de la comunicacion y a su vez brinda un servicio especifico a la capa superior
Capa de Acceso de Red.
Esta es la capa que maneja todos los aspectos que un paquete IP requiere. Esta capa incluye los detalles de la tecnologia LAN y WAN . Sus funciones de esta capa son la asignacion de direcciones fisicas, el encapsulamiento de los paquetes IP en tramas, la capa de acceso a red definira la conexion con los medios fisicos de la misma.


Capa de Internet.
Esta selecciona la mejor ruta para enviar paquetes por la red, el protocolo principal que funciona es de internet (ip) protocolos que operan en la capa de internet el IP , ICMP


Capa de Transporte.
Proporciona servicios de transporte desde el host origen hasta el host destino en esta capa se forma una conexion logica entre los puntos finales de la red , el host transmisor y el host receptor. los protocolos de transportye segmentan y reensamblan los datos mandados por las capas superiores en el mismo flujo de datos o conexion logica entre los extremos , esta brinda transporte de extremo a extremo.
La capa de transporte tambien define la conectividad de extremo a extremo de los hosts.
Protocolos TCP y UDP.


Capa de Aplicacion.
Este maneja protocolos de alto nivel, aspectos de representacion , codificacion y control de dialogo.
El modelo TCP/IP combina todos los aspectos relacionados con las aplicaciones en una sola capa y asegura que estos datos esten correctamente empaquetados antes de que pasen a la capa siguiente , incluye no solo las especificaciones de internet y de la capa de transporte , tales como IP y TCP si no tambien las especificaciones para aplicaciones comunes .















CONCLUSIONES:


Con este desaarrollo pude observar que al describir el modelo OSI solo es un modelo y el TCP/IP es una implementacion asi como las diferencias que existen entre cada modelo y  sus similitudes . Cada nivel tiene una funcion que la caracteriza de las demas asi como hacerlas importantes para la funcion del modelo.










NORMAS: 802.X


802.1 Hace referencia a la interface con el nivel de red a la gestion y a la interconeccion de redes.
es una norma del IEEE para el control de acceso a red basada en puertos. Es parte del grupo de protocolos IEEE 802 (IEEE 802.1). Permite la autenticación de dispositivos conectados a un puerto LAN, estableciendo una conexión punto a punto o previniendo el acceso por ese puerto si la autenticación falla. Es utilizado en algunos puntos de acceso inalámbricos cerrados y se basa en el protocolo de autenticación extensible (EAPRFC 2284). El RFC 2284 ha sido declarado obsoleto en favor del RFC 3748.
802.1 está disponible en ciertos conmutadores de red y puede configurarse para autenticar nodos que están equipados con software suplicante. Esto elimina el acceso no autorizado a la red al nivel de la capa de enlace de datos.




802.2


IEEE 802.2 es el IEEE 802 estándar que define el control de enlace lógico (LLC), que es la parte superior de la capa enlace en las redes de area local. La subcapa LLC presenta un interfaz uniforme al usuario del servicio enlace de datos, normalmente la capa de red. Bajo la subcapa LLC esta la subcapa Medium Access Control (MAC), que depende de la configuración de red usada (Ethernet, token ring, FDDI, 802.11, etc.).


IEEE 802.2 incorpora dos modos operativos no orientados a conexión y uno orientado a conexión:
  • Tipo 1 Es un modo no orientado a conexión y sin confirmación. Permite mandar frames:
    • A un único destino (punto a punto o transferencia unicast),
    • A múltiples destinos de la misma red (multicast),
    • A todas las estaciones de la red (broadcast).
El uso de multicast y broadcast puede reducir el tráfico en la red cuando la misma información tiene que ser enviada a todas las estaciones de la red. Sin embargo el servicio tipo 1 no ofrece garantías de que los paquetes lleguen en el orden en el que se enviaron; el que envía no recibe información sobre si los paquetes llegan.
  • Tipo 2 es un modo operativo orientado a conexión. La enumeración en secuencia asegura que los paquetes llegan en el orden en que han sido mandados, y ninguno se ha perdido.
  • Tipo 3 es un modo no orientado a conexión con confirmación. Únicamente soporta conexión point to point.


802.3


IEEE 802.3 es una colección de IEEE el definir de los estándares capa física, y subcapa del Media Access Control (MAC) de capa de trasmisión de datos, de atado con alambre Ethernet. Ésta es generalmente a LAN tecnología con alguno WAN usos. Las conexiones físicas se hacen entre los nodos y/o los dispositivos de la infraestructura (cubos, interruptores, rebajadoras) por los varios tipos de cobre o cable de la fibra.
802.3 es una tecnología que puede apoyar IEEE 802.1 arquitectura de red.


802.4


IEEE 802.4 (Token Bus) es un protocolo de red que implementa una red lógica en anillo con paso de testigo sobre en una red física de cable coaxial
Evidentemente, el protocolo MAC de la IEEE 802.4 debe prever el modo en que las estaciones se incorporarán al anillo lógico cuando sean encendidas o, por el contrario, la manera en que se desconectarán, sin interrumpir por ello el procedimiento lógico de paso de testigo.
En la capa física, la red IEEE 802.4 utiliza cable coaxial de 75 ohmios por el que viajarán señales moduladas, es decir, IEEE 802.4 es una red en banda ancha que modula sus señales en el nivel físico. También se permite la utilización de repetidores con objeto de alargar la longitud de la red. Las velocidades de transferencia de datos que prevé esta norma están comprendidas entre 1,5 y 10 Mbps. Hay que hacer notar que aunque la estructura física de la IEEE 802.3 y de la IEEE 802.4 es semejante desde el punto de vista topológico, las normas son totalmente incompatibles desde el punto de vista físico: ni el medio de transmisión es el mismo, ni la codificación de las señales coinciden.






802.5


El IEEE 802.5 es un estándar por el Institute of Electrical and Electronics Engineers (IEEE), y define una red de área local LAN en configuración de anillo (Ring), con método de paso de testigo (Token) como control de acceso al medio. La velocidad de su estándar es de 4 ó 16 Mbps.
El IEEE 802.5 soporta dos tipos de frames básicos: tokens y frames de comandos y de datos. El Token es una trama que circula por el anillo en su único sentido de circulación. Cuando una estación desea transmitir y el Token pasa por ella, lo toma.
Características principales
  • Utiliza una topología lógica en anillo, aunque por medio de una unidad de acceso de estación múltiple (MSAU), la red puede verse como si fuera una estrella. Tiene topologia física estrella y topología lógica en anillo.
  • Utiliza cable especial apantallado, aunque el cableado también puede ser par trenzado.
  • La longitud total de la red no puede superar los 366 metros.
  • La distancia entre una computadora y el MAU no puede ser mayor que 100 metros.
  • A cada MAU se pueden conectar ocho computadoras.
  • Estas redes alcanzan una velocidad máxima de transmisión que oscila entre los 4 y los 16 Mbps.


802.6




IEEE 802.6 es un estandar de la serie 802 referido a las redes MAN (Metropolitan Area Network). Actualmente el estandar ha sido abandonado debido al desuso de las redes MAN, y a algunos defectos provenientes de este protocolo (no es muy efectivo al conectar muchas estaciones de trabajo).
El IEEE 802.6, también llamado DQDB (Distributed Queue Dual Bus, bus doble de colas distribuidas), está formado por dos buses unidireccionales paralelos que serpentean a través del area o ciudad a cubrir. Cada bus tiene un Head-end, el cual genera células para que viajen corriente abajo.
Cuando una estación desea transmitir tiene que confirmar primero la dirección del receptor (si esta a la derecha o a la izquierda) y luego tomar el bus correspondiente. Esto generó un gran problema ya que una vez conformada la red, cada estación tiene que chequear las direcciones de las otras estaciones, generando grandes demoras de tiempo




802.11


El estándar IEEE 802.11 define el uso de los dos niveles inferiores de la arquitectura OSI (capas física y de enlace de datos), especificando sus normas de funcionamiento en una WLAN. Los protocolos de la rama 802.x definen la tecnología de redes de área local y redes de área metropolitana.
Wifi N ó 802.11n: En la actualidad la mayoría de productos son de la especificación b o g , sin embargo ya se ha ratificado el estándar 802.11n que sube el límite teórico hasta los 600 Mbps. Actualmente ya existen varios productos que cumplen el estándar N con un máximo de 300 Mbps (80-100 estables).
El estándar 802.11n hace uso simultáneo de ambas bandas, 2,4 Ghz y 5,4 Ghz. Las redes que trabajan bajo los estándares 802.11b y 802.11g, tras la reciente ratificación del estándar, se empiezan a fabricar de forma masiva y es objeto de promociones de los operadores ADSL, de forma que la masificación de la citada tecnología parece estar en camino. Todas las versiones de 802.11xx, aportan la ventaja de ser compatibles entre sí, de forma que el usuario no necesitará nada más que su adaptador wifi integrado, para poder conectarse a la red.
Sin duda esta es la principal ventaja que diferencia wifi de otras tecnologías propietarias, como LTE, UMTS y Wimax, las tres tecnologías mencionadas, únicamente están accesibles a los usuarios mediante la suscripción a los servicios de un operador que está autorizado para uso de espectro radioeléctrico, mediante concesión de ámbito nacional.






CONCLUSIONES: Conoci los tipos de normas que regulan el ambito en las redes LAN asi como ver las caracteristicas de cada una de estas normas que al ver una es diferente por la funcion que posee cada una.